×
登录
×
×
注册账号
忘记密码?
首页
课程
直播
考试
名师
咨讯
更多服务
资料
问答
留言
文库
商城
4000-011-329
×
课程
课程
机构
讲师
考试
商品
问答
资讯
手机网页端
登录
丨
注册
机构入驻
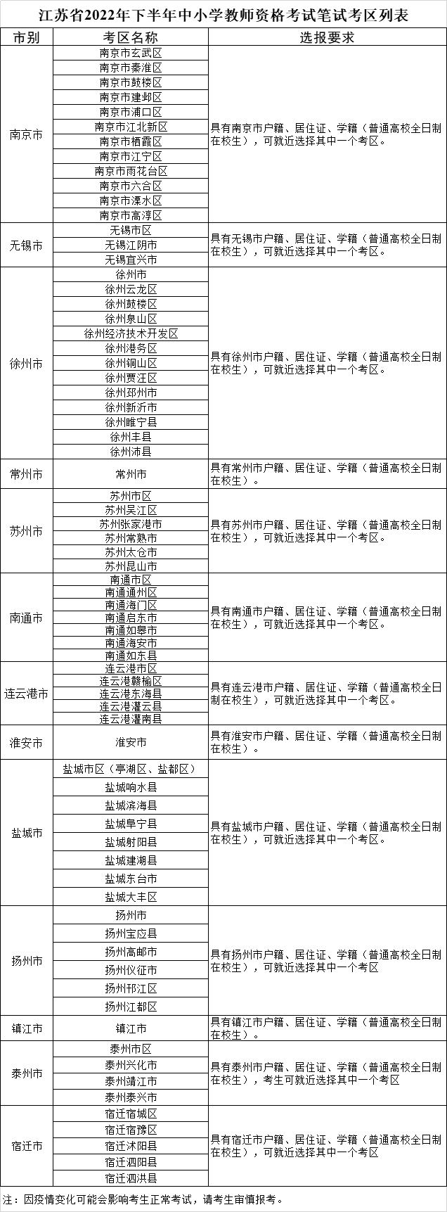
有这些考区!江苏省2022年下半年中小学教师资格考试笔试考区一览表
分享
分享到:
收藏(0)
发布于:2022-08-20 08:50 浏览量:742 来源:未知
上一篇:2022学历报名接近尾声,冲...
下一篇:教资笔试公告,这类考生确定不...
评论
表情
推荐资讯
速看!成考、网教即将整合...
校外教学点减少了55%!...
学历就像是敲门砖,改变三...
重磅!国家最新政策发布,...
提升学历有哪些方式?
大家关注
适合发朋友圈的喝茶文案,一共5...
刚刚召开的2021年全国民政工...
茶艺师、评茶员工种今年陆续退出...
教资笔试报名入口已开!部分地区...
速看!成考、网教即将整合取消!...
关于我们
公司简介
联系方式
公司地址
商务合作
产品中心
点播课程
直播课程
资料文库
考试练习
帮助中心
平台保障
机构入驻
学生帮助
直播流程
热门学科
西式面点
茶艺课堂
美容课堂
育婴课堂
关注官方微信
版权所有:Copyright © 2020-2025 加艺教育科技(江苏)有限公司 |
苏ICP备20008667号
分享到:
QQ在线咨询
咨询热线:
400-0011-329
13395158989
扫一扫关注官方
微博
扫一扫关注官方
微信